一、国家政府出台相关政策的大力支持
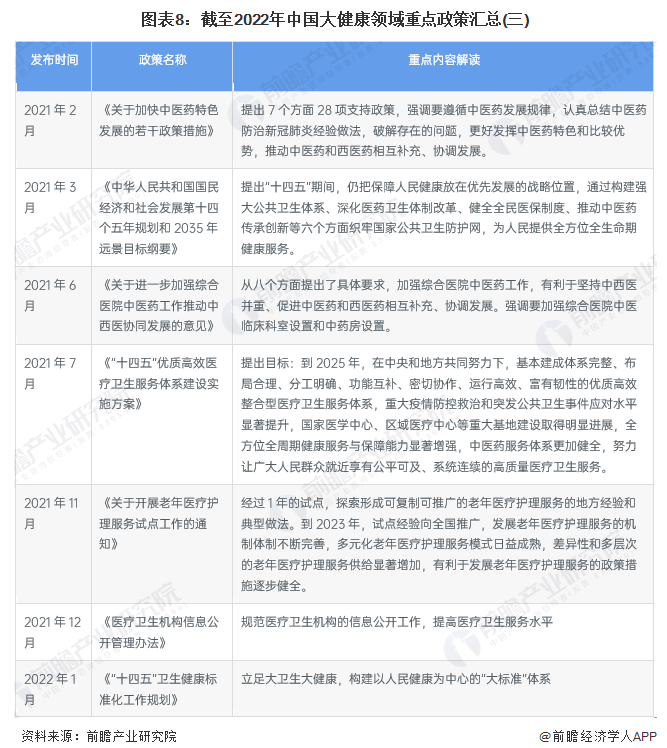
自2009年开始,我国政策不断出台关于大健康产业的相关政策。中央与各地方政府加大力度,建立了基本健全的医疗卫生服务体系。
“十四五”时期,我国的医疗服务体系开始不断围绕人民健康生命周期向着高质量全面发展。以互联网+、网络技术、科学技术发展、信息化、中医药、保健品等作为出发点,优化全局。

资料来源:前瞻产业研究院

资料来源:前瞻产业研究院
二、“十四五”中国大健康行业智能化和数字化时代到来
《“十四五”优质高效医疗卫生服务体系建设实施方案》提出要深度运用5G、人工智能等技术,打造国际先进水平的智慧医院,建设重大疾病数据中心。推进跨地区、跨机构信息系统的互联互通、互认共享、术语规范以及数据的整合管理,建设主要疾病数据库和大数据分析系统。为深入贯彻落实党中央、国务院关于加快推进5G网络等新型基础设施建设的决策部署,培育可复制、可推广的5G智慧医疗健康新产品、新业态、新模式,工业和信息化部、国家卫生健康委员会确定了987个5G+医疗健康应用试点项目。主要应用领域含“5G+急诊救治”、“5G+远程诊断”、“5G+远程治疗”、“5G+远程重症监护”、“5G+中医诊疗”、“5G+医院管理”、“5G+智能疾控”、“5G+健康管理”。
版权声明:文章内容来源于前瞻产业研究院,非商用,仅供交流学习使用,版权归相关权利人所有,如侵立删,谢谢。